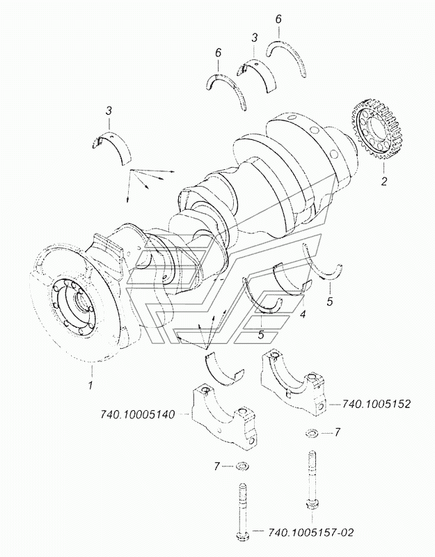
740.63-1005007 Установка коленчатого вала КамАЗ-65201 Евро 2-3. Каталог 2016г.
ОАО «КАМАЗ», как крупнейший производитель грузовых автомобилей в России, занимает лидирующие позиции и на рынке продаж запасных частей к своей технике. Значительное увеличение доли высококачественной фирменной продукции на нём признаётся компанией одним из стратегически важных направлений продуктовой и сбытовой политики. ТФК «КАМАЗ» это эксклюзивный дистрибьютор, которому предоставлено исключительное право на продажу основной продукции ОАО «КАМАЗ» на территории России. Единый производственный комплекс группы организаций ОАО "КАМАЗ" охватывает весь технологический цикл производства грузовых автомобилей - от разработки, изготовления, сборки автотехники и автокомпонентов до сбыта готовой продукции и сервисного сопровождения. Система качества продукции ОАО "КАМАЗ" отвечает требованиям международного стандарта ИСО 9001-2000 и одобрена органом по сертификации систем управления "Русский регистр". Двигатели КАМАЗ-740.60-360, КАМАЗ-740.61-320 и КАМАЗ-740.62-280 соответствуют требованиям международных экологических стандартов "Евро-3". ОАО "КАМАЗ" выпускает широкую гамму грузовой техники: грузовые автомобили (более 30 моделей, свыше 400 комплектаций) ,прицепы, автобусы, двигатели, силовые агрегаты и различный инструмент. "КАМАЗ" традиционно позиционируется на рынке грузовых автомобилей полной массой от 14 до 40 тонн. В последние годы гамма продукции компании значительно расширилась. Освоено производство среднетоннажных автомобилей, модернизированной модели КАМАЗ-5460М ("Стайер"), расширен модельный ряд автомобилей повышенной грузоподъемности. Эти машины не раз доказали свою надежность и уникальную проходимость. Именно поэтому опытные водители, которые занимаются перевозками, отдают предпочтение такой продукции как автомобили КАМАЗ. Техника КАМАЗ работает в любых дорожных и климатических условиях: в районах Крайнего Севера и в тропиках, в зонах пустынь и высокогорья. Есть только одна особенность у этих автомашин - при поломке стоит использовать только те запасные части, которые соответствуют качеству машины. "АвтоАльянс" предлагает именно такие запчасти КАМАЗ. "АвтоАльянс" является официальным дилером по продаже запасных частей и силовых агрегатов ОАО "КАМАЗ". Компания предлагает оригинальные запасные части к автомобилям "КАМАЗ". Главные принципы нашей работы - это всесторонняя поддержка клиентов при формировании заявки на запчасти, а также широчайший ассортимент запчастей производства ОАО "КАМАЗ". В "АвтоАльянс" можно заказывать запчасти от "А" до "Я", от шайбы до агрегата. Экономия нужна везде и во всем, но нельзя экономить на своем верном помощнике. Вся продукция ОАО "КАМАЗ", предлагаемая к продаже, имеет сертификаты качества. Причем это касается не только крупных узлов и агрегатов. От работы множеств мелких деталей так же зависит успешное функционирование всего механизма в целом. Каждый год появляются все более совершенные модели автомобиля КАМАЗ. И "АвтоАльянс" идет в ногу со временем и постоянно расширяет ассортиментный ряд запасных частей на новые КАМАЗы. "АвтоАльянс" в заводском рейтинге дилеров является крупнейшим дилером по запчастям КАМАЗ в Центральном регионе РФ.
На складах : 26 шт.
ОАО «КАМАЗ», как крупнейший производитель грузовых автомобилей в России, занимает лидирующие позиции и на рынке продаж запасных частей к своей технике. Значительное увеличение доли высококачественной фирменной продукции на нём признаётся компанией одним из стратегически важных направлений продуктовой и сбытовой политики. ТФК «КАМАЗ» это эксклюзивный дистрибьютор, которому предоставлено исключительное право на продажу основной продукции ОАО «КАМАЗ» на территории России. Единый производственный комплекс группы организаций ОАО "КАМАЗ" охватывает весь технологический цикл производства грузовых автомобилей - от разработки, изготовления, сборки автотехники и автокомпонентов до сбыта готовой продукции и сервисного сопровождения. Система качества продукции ОАО "КАМАЗ" отвечает требованиям международного стандарта ИСО 9001-2000 и одобрена органом по сертификации систем управления "Русский регистр". Двигатели КАМАЗ-740.60-360, КАМАЗ-740.61-320 и КАМАЗ-740.62-280 соответствуют требованиям международных экологических стандартов "Евро-3". ОАО "КАМАЗ" выпускает широкую гамму грузовой техники: грузовые автомобили (более 30 моделей, свыше 400 комплектаций) ,прицепы, автобусы, двигатели, силовые агрегаты и различный инструмент. "КАМАЗ" традиционно позиционируется на рынке грузовых автомобилей полной массой от 14 до 40 тонн. В последние годы гамма продукции компании значительно расширилась. Освоено производство среднетоннажных автомобилей, модернизированной модели КАМАЗ-5460М ("Стайер"), расширен модельный ряд автомобилей повышенной грузоподъемности. Эти машины не раз доказали свою надежность и уникальную проходимость. Именно поэтому опытные водители, которые занимаются перевозками, отдают предпочтение такой продукции как автомобили КАМАЗ. Техника КАМАЗ работает в любых дорожных и климатических условиях: в районах Крайнего Севера и в тропиках, в зонах пустынь и высокогорья. Есть только одна особенность у этих автомашин - при поломке стоит использовать только те запасные части, которые соответствуют качеству машины. "АвтоАльянс" предлагает именно такие запчасти КАМАЗ. "АвтоАльянс" является официальным дилером по продаже запасных частей и силовых агрегатов ОАО "КАМАЗ". Компания предлагает оригинальные запасные части к автомобилям "КАМАЗ". Главные принципы нашей работы - это всесторонняя поддержка клиентов при формировании заявки на запчасти, а также широчайший ассортимент запчастей производства ОАО "КАМАЗ". В "АвтоАльянс" можно заказывать запчасти от "А" до "Я", от шайбы до агрегата. Экономия нужна везде и во всем, но нельзя экономить на своем верном помощнике. Вся продукция ОАО "КАМАЗ", предлагаемая к продаже, имеет сертификаты качества. Причем это касается не только крупных узлов и агрегатов. От работы множеств мелких деталей так же зависит успешное функционирование всего механизма в целом. Каждый год появляются все более совершенные модели автомобиля КАМАЗ. И "АвтоАльянс" идет в ногу со временем и постоянно расширяет ассортиментный ряд запасных частей на новые КАМАЗы. "АвтоАльянс" в заводском рейтинге дилеров является крупнейшим дилером по запчастям КАМАЗ в Центральном регионе РФ.
ОАО «КАМАЗ», как крупнейший производитель грузовых автомобилей в России, занимает лидирующие позиции и на рынке продаж запасных частей к своей технике. Значительное увеличение доли высококачественной фирменной продукции на нём признаётся компанией одним из стратегически важных направлений продуктовой и сбытовой политики. ТФК «КАМАЗ» это эксклюзивный дистрибьютор, которому предоставлено исключительное право на продажу основной продукции ОАО «КАМАЗ» на территории России. Единый производственный комплекс группы организаций ОАО "КАМАЗ" охватывает весь технологический цикл производства грузовых автомобилей - от разработки, изготовления, сборки автотехники и автокомпонентов до сбыта готовой продукции и сервисного сопровождения. Система качества продукции ОАО "КАМАЗ" отвечает требованиям международного стандарта ИСО 9001-2000 и одобрена органом по сертификации систем управления "Русский регистр". Двигатели КАМАЗ-740.60-360, КАМАЗ-740.61-320 и КАМАЗ-740.62-280 соответствуют требованиям международных экологических стандартов "Евро-3". ОАО "КАМАЗ" выпускает широкую гамму грузовой техники: грузовые автомобили (более 30 моделей, свыше 400 комплектаций) ,прицепы, автобусы, двигатели, силовые агрегаты и различный инструмент. "КАМАЗ" традиционно позиционируется на рынке грузовых автомобилей полной массой от 14 до 40 тонн. В последние годы гамма продукции компании значительно расширилась. Освоено производство среднетоннажных автомобилей, модернизированной модели КАМАЗ-5460М ("Стайер"), расширен модельный ряд автомобилей повышенной грузоподъемности. Эти машины не раз доказали свою надежность и уникальную проходимость. Именно поэтому опытные водители, которые занимаются перевозками, отдают предпочтение такой продукции как автомобили КАМАЗ. Техника КАМАЗ работает в любых дорожных и климатических условиях: в районах Крайнего Севера и в тропиках, в зонах пустынь и высокогорья. Есть только одна особенность у этих автомашин - при поломке стоит использовать только те запасные части, которые соответствуют качеству машины. "АвтоАльянс" предлагает именно такие запчасти КАМАЗ. "АвтоАльянс" является официальным дилером по продаже запасных частей и силовых агрегатов ОАО "КАМАЗ". Компания предлагает оригинальные запасные части к автомобилям "КАМАЗ". Главные принципы нашей работы - это всесторонняя поддержка клиентов при формировании заявки на запчасти, а также широчайший ассортимент запчастей производства ОАО "КАМАЗ". В "АвтоАльянс" можно заказывать запчасти от "А" до "Я", от шайбы до агрегата. Экономия нужна везде и во всем, но нельзя экономить на своем верном помощнике. Вся продукция ОАО "КАМАЗ", предлагаемая к продаже, имеет сертификаты качества. Причем это касается не только крупных узлов и агрегатов. От работы множеств мелких деталей так же зависит успешное функционирование всего механизма в целом. Каждый год появляются все более совершенные модели автомобиля КАМАЗ. И "АвтоАльянс" идет в ногу со временем и постоянно расширяет ассортиментный ряд запасных частей на новые КАМАЗы. "АвтоАльянс" в заводском рейтинге дилеров является крупнейшим дилером по запчастям КАМАЗ в Центральном регионе РФ.
На складах : 32 шт.
ОАО «КАМАЗ», как крупнейший производитель грузовых автомобилей в России, занимает лидирующие позиции и на рынке продаж запасных частей к своей технике. Значительное увеличение доли высококачественной фирменной продукции на нём признаётся компанией одним из стратегически важных направлений продуктовой и сбытовой политики. ТФК «КАМАЗ» это эксклюзивный дистрибьютор, которому предоставлено исключительное право на продажу основной продукции ОАО «КАМАЗ» на территории России. Единый производственный комплекс группы организаций ОАО "КАМАЗ" охватывает весь технологический цикл производства грузовых автомобилей - от разработки, изготовления, сборки автотехники и автокомпонентов до сбыта готовой продукции и сервисного сопровождения. Система качества продукции ОАО "КАМАЗ" отвечает требованиям международного стандарта ИСО 9001-2000 и одобрена органом по сертификации систем управления "Русский регистр". Двигатели КАМАЗ-740.60-360, КАМАЗ-740.61-320 и КАМАЗ-740.62-280 соответствуют требованиям международных экологических стандартов "Евро-3". ОАО "КАМАЗ" выпускает широкую гамму грузовой техники: грузовые автомобили (более 30 моделей, свыше 400 комплектаций) ,прицепы, автобусы, двигатели, силовые агрегаты и различный инструмент. "КАМАЗ" традиционно позиционируется на рынке грузовых автомобилей полной массой от 14 до 40 тонн. В последние годы гамма продукции компании значительно расширилась. Освоено производство среднетоннажных автомобилей, модернизированной модели КАМАЗ-5460М ("Стайер"), расширен модельный ряд автомобилей повышенной грузоподъемности. Эти машины не раз доказали свою надежность и уникальную проходимость. Именно поэтому опытные водители, которые занимаются перевозками, отдают предпочтение такой продукции как автомобили КАМАЗ. Техника КАМАЗ работает в любых дорожных и климатических условиях: в районах Крайнего Севера и в тропиках, в зонах пустынь и высокогорья. Есть только одна особенность у этих автомашин - при поломке стоит использовать только те запасные части, которые соответствуют качеству машины. "АвтоАльянс" предлагает именно такие запчасти КАМАЗ. "АвтоАльянс" является официальным дилером по продаже запасных частей и силовых агрегатов ОАО "КАМАЗ". Компания предлагает оригинальные запасные части к автомобилям "КАМАЗ". Главные принципы нашей работы - это всесторонняя поддержка клиентов при формировании заявки на запчасти, а также широчайший ассортимент запчастей производства ОАО "КАМАЗ". В "АвтоАльянс" можно заказывать запчасти от "А" до "Я", от шайбы до агрегата. Экономия нужна везде и во всем, но нельзя экономить на своем верном помощнике. Вся продукция ОАО "КАМАЗ", предлагаемая к продаже, имеет сертификаты качества. Причем это касается не только крупных узлов и агрегатов. От работы множеств мелких деталей так же зависит успешное функционирование всего механизма в целом. Каждый год появляются все более совершенные модели автомобиля КАМАЗ. И "АвтоАльянс" идет в ногу со временем и постоянно расширяет ассортиментный ряд запасных частей на новые КАМАЗы. "АвтоАльянс" в заводском рейтинге дилеров является крупнейшим дилером по запчастям КАМАЗ в Центральном регионе РФ.
ОАО «КАМАЗ», как крупнейший производитель грузовых автомобилей в России, занимает лидирующие позиции и на рынке продаж запасных частей к своей технике. Значительное увеличение доли высококачественной фирменной продукции на нём признаётся компанией одним из стратегически важных направлений продуктовой и сбытовой политики. ТФК «КАМАЗ» это эксклюзивный дистрибьютор, которому предоставлено исключительное право на продажу основной продукции ОАО «КАМАЗ» на территории России. Единый производственный комплекс группы организаций ОАО "КАМАЗ" охватывает весь технологический цикл производства грузовых автомобилей - от разработки, изготовления, сборки автотехники и автокомпонентов до сбыта готовой продукции и сервисного сопровождения. Система качества продукции ОАО "КАМАЗ" отвечает требованиям международного стандарта ИСО 9001-2000 и одобрена органом по сертификации систем управления "Русский регистр". Двигатели КАМАЗ-740.60-360, КАМАЗ-740.61-320 и КАМАЗ-740.62-280 соответствуют требованиям международных экологических стандартов "Евро-3". ОАО "КАМАЗ" выпускает широкую гамму грузовой техники: грузовые автомобили (более 30 моделей, свыше 400 комплектаций) ,прицепы, автобусы, двигатели, силовые агрегаты и различный инструмент. "КАМАЗ" традиционно позиционируется на рынке грузовых автомобилей полной массой от 14 до 40 тонн. В последние годы гамма продукции компании значительно расширилась. Освоено производство среднетоннажных автомобилей, модернизированной модели КАМАЗ-5460М ("Стайер"), расширен модельный ряд автомобилей повышенной грузоподъемности. Эти машины не раз доказали свою надежность и уникальную проходимость. Именно поэтому опытные водители, которые занимаются перевозками, отдают предпочтение такой продукции как автомобили КАМАЗ. Техника КАМАЗ работает в любых дорожных и климатических условиях: в районах Крайнего Севера и в тропиках, в зонах пустынь и высокогорья. Есть только одна особенность у этих автомашин - при поломке стоит использовать только те запасные части, которые соответствуют качеству машины. "АвтоАльянс" предлагает именно такие запчасти КАМАЗ. "АвтоАльянс" является официальным дилером по продаже запасных частей и силовых агрегатов ОАО "КАМАЗ". Компания предлагает оригинальные запасные части к автомобилям "КАМАЗ". Главные принципы нашей работы - это всесторонняя поддержка клиентов при формировании заявки на запчасти, а также широчайший ассортимент запчастей производства ОАО "КАМАЗ". В "АвтоАльянс" можно заказывать запчасти от "А" до "Я", от шайбы до агрегата. Экономия нужна везде и во всем, но нельзя экономить на своем верном помощнике. Вся продукция ОАО "КАМАЗ", предлагаемая к продаже, имеет сертификаты качества. Причем это касается не только крупных узлов и агрегатов. От работы множеств мелких деталей так же зависит успешное функционирование всего механизма в целом. Каждый год появляются все более совершенные модели автомобиля КАМАЗ. И "АвтоАльянс" идет в ногу со временем и постоянно расширяет ассортиментный ряд запасных частей на новые КАМАЗы. "АвтоАльянс" в заводском рейтинге дилеров является крупнейшим дилером по запчастям КАМАЗ в Центральном регионе РФ.
На складах : 138 шт.
ОАО «КАМАЗ», как крупнейший производитель грузовых автомобилей в России, занимает лидирующие позиции и на рынке продаж запасных частей к своей технике. Значительное увеличение доли высококачественной фирменной продукции на нём признаётся компанией одним из стратегически важных направлений продуктовой и сбытовой политики. ТФК «КАМАЗ» это эксклюзивный дистрибьютор, которому предоставлено исключительное право на продажу основной продукции ОАО «КАМАЗ» на территории России. Единый производственный комплекс группы организаций ОАО "КАМАЗ" охватывает весь технологический цикл производства грузовых автомобилей - от разработки, изготовления, сборки автотехники и автокомпонентов до сбыта готовой продукции и сервисного сопровождения. Система качества продукции ОАО "КАМАЗ" отвечает требованиям международного стандарта ИСО 9001-2000 и одобрена органом по сертификации систем управления "Русский регистр". Двигатели КАМАЗ-740.60-360, КАМАЗ-740.61-320 и КАМАЗ-740.62-280 соответствуют требованиям международных экологических стандартов "Евро-3". ОАО "КАМАЗ" выпускает широкую гамму грузовой техники: грузовые автомобили (более 30 моделей, свыше 400 комплектаций) ,прицепы, автобусы, двигатели, силовые агрегаты и различный инструмент. "КАМАЗ" традиционно позиционируется на рынке грузовых автомобилей полной массой от 14 до 40 тонн. В последние годы гамма продукции компании значительно расширилась. Освоено производство среднетоннажных автомобилей, модернизированной модели КАМАЗ-5460М ("Стайер"), расширен модельный ряд автомобилей повышенной грузоподъемности. Эти машины не раз доказали свою надежность и уникальную проходимость. Именно поэтому опытные водители, которые занимаются перевозками, отдают предпочтение такой продукции как автомобили КАМАЗ. Техника КАМАЗ работает в любых дорожных и климатических условиях: в районах Крайнего Севера и в тропиках, в зонах пустынь и высокогорья. Есть только одна особенность у этих автомашин - при поломке стоит использовать только те запасные части, которые соответствуют качеству машины. "АвтоАльянс" предлагает именно такие запчасти КАМАЗ. "АвтоАльянс" является официальным дилером по продаже запасных частей и силовых агрегатов ОАО "КАМАЗ". Компания предлагает оригинальные запасные части к автомобилям "КАМАЗ". Главные принципы нашей работы - это всесторонняя поддержка клиентов при формировании заявки на запчасти, а также широчайший ассортимент запчастей производства ОАО "КАМАЗ". В "АвтоАльянс" можно заказывать запчасти от "А" до "Я", от шайбы до агрегата. Экономия нужна везде и во всем, но нельзя экономить на своем верном помощнике. Вся продукция ОАО "КАМАЗ", предлагаемая к продаже, имеет сертификаты качества. Причем это касается не только крупных узлов и агрегатов. От работы множеств мелких деталей так же зависит успешное функционирование всего механизма в целом. Каждый год появляются все более совершенные модели автомобиля КАМАЗ. И "АвтоАльянс" идет в ногу со временем и постоянно расширяет ассортиментный ряд запасных частей на новые КАМАЗы. "АвтоАльянс" в заводском рейтинге дилеров является крупнейшим дилером по запчастям КАМАЗ в Центральном регионе РФ.
ОАО «КАМАЗ», как крупнейший производитель грузовых автомобилей в России, занимает лидирующие позиции и на рынке продаж запасных частей к своей технике. Значительное увеличение доли высококачественной фирменной продукции на нём признаётся компанией одним из стратегически важных направлений продуктовой и сбытовой политики. ТФК «КАМАЗ» это эксклюзивный дистрибьютор, которому предоставлено исключительное право на продажу основной продукции ОАО «КАМАЗ» на территории России. Единый производственный комплекс группы организаций ОАО "КАМАЗ" охватывает весь технологический цикл производства грузовых автомобилей - от разработки, изготовления, сборки автотехники и автокомпонентов до сбыта готовой продукции и сервисного сопровождения. Система качества продукции ОАО "КАМАЗ" отвечает требованиям международного стандарта ИСО 9001-2000 и одобрена органом по сертификации систем управления "Русский регистр". Двигатели КАМАЗ-740.60-360, КАМАЗ-740.61-320 и КАМАЗ-740.62-280 соответствуют требованиям международных экологических стандартов "Евро-3". ОАО "КАМАЗ" выпускает широкую гамму грузовой техники: грузовые автомобили (более 30 моделей, свыше 400 комплектаций) ,прицепы, автобусы, двигатели, силовые агрегаты и различный инструмент. "КАМАЗ" традиционно позиционируется на рынке грузовых автомобилей полной массой от 14 до 40 тонн. В последние годы гамма продукции компании значительно расширилась. Освоено производство среднетоннажных автомобилей, модернизированной модели КАМАЗ-5460М ("Стайер"), расширен модельный ряд автомобилей повышенной грузоподъемности. Эти машины не раз доказали свою надежность и уникальную проходимость. Именно поэтому опытные водители, которые занимаются перевозками, отдают предпочтение такой продукции как автомобили КАМАЗ. Техника КАМАЗ работает в любых дорожных и климатических условиях: в районах Крайнего Севера и в тропиках, в зонах пустынь и высокогорья. Есть только одна особенность у этих автомашин - при поломке стоит использовать только те запасные части, которые соответствуют качеству машины. "АвтоАльянс" предлагает именно такие запчасти КАМАЗ. "АвтоАльянс" является официальным дилером по продаже запасных частей и силовых агрегатов ОАО "КАМАЗ". Компания предлагает оригинальные запасные части к автомобилям "КАМАЗ". Главные принципы нашей работы - это всесторонняя поддержка клиентов при формировании заявки на запчасти, а также широчайший ассортимент запчастей производства ОАО "КАМАЗ". В "АвтоАльянс" можно заказывать запчасти от "А" до "Я", от шайбы до агрегата. Экономия нужна везде и во всем, но нельзя экономить на своем верном помощнике. Вся продукция ОАО "КАМАЗ", предлагаемая к продаже, имеет сертификаты качества. Причем это касается не только крупных узлов и агрегатов. От работы множеств мелких деталей так же зависит успешное функционирование всего механизма в целом. Каждый год появляются все более совершенные модели автомобиля КАМАЗ. И "АвтоАльянс" идет в ногу со временем и постоянно расширяет ассортиментный ряд запасных частей на новые КАМАЗы. "АвтоАльянс" в заводском рейтинге дилеров является крупнейшим дилером по запчастям КАМАЗ в Центральном регионе РФ.
На складах : 35 шт.
ОАО «КАМАЗ», как крупнейший производитель грузовых автомобилей в России, занимает лидирующие позиции и на рынке продаж запасных частей к своей технике. Значительное увеличение доли высококачественной фирменной продукции на нём признаётся компанией одним из стратегически важных направлений продуктовой и сбытовой политики. ТФК «КАМАЗ» это эксклюзивный дистрибьютор, которому предоставлено исключительное право на продажу основной продукции ОАО «КАМАЗ» на территории России. Единый производственный комплекс группы организаций ОАО "КАМАЗ" охватывает весь технологический цикл производства грузовых автомобилей - от разработки, изготовления, сборки автотехники и автокомпонентов до сбыта готовой продукции и сервисного сопровождения. Система качества продукции ОАО "КАМАЗ" отвечает требованиям международного стандарта ИСО 9001-2000 и одобрена органом по сертификации систем управления "Русский регистр". Двигатели КАМАЗ-740.60-360, КАМАЗ-740.61-320 и КАМАЗ-740.62-280 соответствуют требованиям международных экологических стандартов "Евро-3". ОАО "КАМАЗ" выпускает широкую гамму грузовой техники: грузовые автомобили (более 30 моделей, свыше 400 комплектаций) ,прицепы, автобусы, двигатели, силовые агрегаты и различный инструмент. "КАМАЗ" традиционно позиционируется на рынке грузовых автомобилей полной массой от 14 до 40 тонн. В последние годы гамма продукции компании значительно расширилась. Освоено производство среднетоннажных автомобилей, модернизированной модели КАМАЗ-5460М ("Стайер"), расширен модельный ряд автомобилей повышенной грузоподъемности. Эти машины не раз доказали свою надежность и уникальную проходимость. Именно поэтому опытные водители, которые занимаются перевозками, отдают предпочтение такой продукции как автомобили КАМАЗ. Техника КАМАЗ работает в любых дорожных и климатических условиях: в районах Крайнего Севера и в тропиках, в зонах пустынь и высокогорья. Есть только одна особенность у этих автомашин - при поломке стоит использовать только те запасные части, которые соответствуют качеству машины. "АвтоАльянс" предлагает именно такие запчасти КАМАЗ. "АвтоАльянс" является официальным дилером по продаже запасных частей и силовых агрегатов ОАО "КАМАЗ". Компания предлагает оригинальные запасные части к автомобилям "КАМАЗ". Главные принципы нашей работы - это всесторонняя поддержка клиентов при формировании заявки на запчасти, а также широчайший ассортимент запчастей производства ОАО "КАМАЗ". В "АвтоАльянс" можно заказывать запчасти от "А" до "Я", от шайбы до агрегата. Экономия нужна везде и во всем, но нельзя экономить на своем верном помощнике. Вся продукция ОАО "КАМАЗ", предлагаемая к продаже, имеет сертификаты качества. Причем это касается не только крупных узлов и агрегатов. От работы множеств мелких деталей так же зависит успешное функционирование всего механизма в целом. Каждый год появляются все более совершенные модели автомобиля КАМАЗ. И "АвтоАльянс" идет в ногу со временем и постоянно расширяет ассортиментный ряд запасных частей на новые КАМАЗы. "АвтоАльянс" в заводском рейтинге дилеров является крупнейшим дилером по запчастям КАМАЗ в Центральном регионе РФ.
ОАО «КАМАЗ», как крупнейший производитель грузовых автомобилей в России, занимает лидирующие позиции и на рынке продаж запасных частей к своей технике. Значительное увеличение доли высококачественной фирменной продукции на нём признаётся компанией одним из стратегически важных направлений продуктовой и сбытовой политики. ТФК «КАМАЗ» это эксклюзивный дистрибьютор, которому предоставлено исключительное право на продажу основной продукции ОАО «КАМАЗ» на территории России. Единый производственный комплекс группы организаций ОАО "КАМАЗ" охватывает весь технологический цикл производства грузовых автомобилей - от разработки, изготовления, сборки автотехники и автокомпонентов до сбыта готовой продукции и сервисного сопровождения. Система качества продукции ОАО "КАМАЗ" отвечает требованиям международного стандарта ИСО 9001-2000 и одобрена органом по сертификации систем управления "Русский регистр". Двигатели КАМАЗ-740.60-360, КАМАЗ-740.61-320 и КАМАЗ-740.62-280 соответствуют требованиям международных экологических стандартов "Евро-3". ОАО "КАМАЗ" выпускает широкую гамму грузовой техники: грузовые автомобили (более 30 моделей, свыше 400 комплектаций) ,прицепы, автобусы, двигатели, силовые агрегаты и различный инструмент. "КАМАЗ" традиционно позиционируется на рынке грузовых автомобилей полной массой от 14 до 40 тонн. В последние годы гамма продукции компании значительно расширилась. Освоено производство среднетоннажных автомобилей, модернизированной модели КАМАЗ-5460М ("Стайер"), расширен модельный ряд автомобилей повышенной грузоподъемности. Эти машины не раз доказали свою надежность и уникальную проходимость. Именно поэтому опытные водители, которые занимаются перевозками, отдают предпочтение такой продукции как автомобили КАМАЗ. Техника КАМАЗ работает в любых дорожных и климатических условиях: в районах Крайнего Севера и в тропиках, в зонах пустынь и высокогорья. Есть только одна особенность у этих автомашин - при поломке стоит использовать только те запасные части, которые соответствуют качеству машины. "АвтоАльянс" предлагает именно такие запчасти КАМАЗ. "АвтоАльянс" является официальным дилером по продаже запасных частей и силовых агрегатов ОАО "КАМАЗ". Компания предлагает оригинальные запасные части к автомобилям "КАМАЗ". Главные принципы нашей работы - это всесторонняя поддержка клиентов при формировании заявки на запчасти, а также широчайший ассортимент запчастей производства ОАО "КАМАЗ". В "АвтоАльянс" можно заказывать запчасти от "А" до "Я", от шайбы до агрегата. Экономия нужна везде и во всем, но нельзя экономить на своем верном помощнике. Вся продукция ОАО "КАМАЗ", предлагаемая к продаже, имеет сертификаты качества. Причем это касается не только крупных узлов и агрегатов. От работы множеств мелких деталей так же зависит успешное функционирование всего механизма в целом. Каждый год появляются все более совершенные модели автомобиля КАМАЗ. И "АвтоАльянс" идет в ногу со временем и постоянно расширяет ассортиментный ряд запасных частей на новые КАМАЗы. "АвтоАльянс" в заводском рейтинге дилеров является крупнейшим дилером по запчастям КАМАЗ в Центральном регионе РФ.
ОАО «КАМАЗ», как крупнейший производитель грузовых автомобилей в России, занимает лидирующие позиции и на рынке продаж запасных частей к своей технике. Значительное увеличение доли высококачественной фирменной продукции на нём признаётся компанией одним из стратегически важных направлений продуктовой и сбытовой политики. ТФК «КАМАЗ» это эксклюзивный дистрибьютор, которому предоставлено исключительное право на продажу основной продукции ОАО «КАМАЗ» на территории России. Единый производственный комплекс группы организаций ОАО "КАМАЗ" охватывает весь технологический цикл производства грузовых автомобилей - от разработки, изготовления, сборки автотехники и автокомпонентов до сбыта готовой продукции и сервисного сопровождения. Система качества продукции ОАО "КАМАЗ" отвечает требованиям международного стандарта ИСО 9001-2000 и одобрена органом по сертификации систем управления "Русский регистр". Двигатели КАМАЗ-740.60-360, КАМАЗ-740.61-320 и КАМАЗ-740.62-280 соответствуют требованиям международных экологических стандартов "Евро-3". ОАО "КАМАЗ" выпускает широкую гамму грузовой техники: грузовые автомобили (более 30 моделей, свыше 400 комплектаций) ,прицепы, автобусы, двигатели, силовые агрегаты и различный инструмент. "КАМАЗ" традиционно позиционируется на рынке грузовых автомобилей полной массой от 14 до 40 тонн. В последние годы гамма продукции компании значительно расширилась. Освоено производство среднетоннажных автомобилей, модернизированной модели КАМАЗ-5460М ("Стайер"), расширен модельный ряд автомобилей повышенной грузоподъемности. Эти машины не раз доказали свою надежность и уникальную проходимость. Именно поэтому опытные водители, которые занимаются перевозками, отдают предпочтение такой продукции как автомобили КАМАЗ. Техника КАМАЗ работает в любых дорожных и климатических условиях: в районах Крайнего Севера и в тропиках, в зонах пустынь и высокогорья. Есть только одна особенность у этих автомашин - при поломке стоит использовать только те запасные части, которые соответствуют качеству машины. "АвтоАльянс" предлагает именно такие запчасти КАМАЗ. "АвтоАльянс" является официальным дилером по продаже запасных частей и силовых агрегатов ОАО "КАМАЗ". Компания предлагает оригинальные запасные части к автомобилям "КАМАЗ". Главные принципы нашей работы - это всесторонняя поддержка клиентов при формировании заявки на запчасти, а также широчайший ассортимент запчастей производства ОАО "КАМАЗ". В "АвтоАльянс" можно заказывать запчасти от "А" до "Я", от шайбы до агрегата. Экономия нужна везде и во всем, но нельзя экономить на своем верном помощнике. Вся продукция ОАО "КАМАЗ", предлагаемая к продаже, имеет сертификаты качества. Причем это касается не только крупных узлов и агрегатов. От работы множеств мелких деталей так же зависит успешное функционирование всего механизма в целом. Каждый год появляются все более совершенные модели автомобиля КАМАЗ. И "АвтоАльянс" идет в ногу со временем и постоянно расширяет ассортиментный ряд запасных частей на новые КАМАЗы. "АвтоАльянс" в заводском рейтинге дилеров является крупнейшим дилером по запчастям КАМАЗ в Центральном регионе РФ.
ОАО «КАМАЗ», как крупнейший производитель грузовых автомобилей в России, занимает лидирующие позиции и на рынке продаж запасных частей к своей технике. Значительное увеличение доли высококачественной фирменной продукции на нём признаётся компанией одним из стратегически важных направлений продуктовой и сбытовой политики. ТФК «КАМАЗ» это эксклюзивный дистрибьютор, которому предоставлено исключительное право на продажу основной продукции ОАО «КАМАЗ» на территории России. Единый производственный комплекс группы организаций ОАО "КАМАЗ" охватывает весь технологический цикл производства грузовых автомобилей - от разработки, изготовления, сборки автотехники и автокомпонентов до сбыта готовой продукции и сервисного сопровождения. Система качества продукции ОАО "КАМАЗ" отвечает требованиям международного стандарта ИСО 9001-2000 и одобрена органом по сертификации систем управления "Русский регистр". Двигатели КАМАЗ-740.60-360, КАМАЗ-740.61-320 и КАМАЗ-740.62-280 соответствуют требованиям международных экологических стандартов "Евро-3". ОАО "КАМАЗ" выпускает широкую гамму грузовой техники: грузовые автомобили (более 30 моделей, свыше 400 комплектаций) ,прицепы, автобусы, двигатели, силовые агрегаты и различный инструмент. "КАМАЗ" традиционно позиционируется на рынке грузовых автомобилей полной массой от 14 до 40 тонн. В последние годы гамма продукции компании значительно расширилась. Освоено производство среднетоннажных автомобилей, модернизированной модели КАМАЗ-5460М ("Стайер"), расширен модельный ряд автомобилей повышенной грузоподъемности. Эти машины не раз доказали свою надежность и уникальную проходимость. Именно поэтому опытные водители, которые занимаются перевозками, отдают предпочтение такой продукции как автомобили КАМАЗ. Техника КАМАЗ работает в любых дорожных и климатических условиях: в районах Крайнего Севера и в тропиках, в зонах пустынь и высокогорья. Есть только одна особенность у этих автомашин - при поломке стоит использовать только те запасные части, которые соответствуют качеству машины. "АвтоАльянс" предлагает именно такие запчасти КАМАЗ. "АвтоАльянс" является официальным дилером по продаже запасных частей и силовых агрегатов ОАО "КАМАЗ". Компания предлагает оригинальные запасные части к автомобилям "КАМАЗ". Главные принципы нашей работы - это всесторонняя поддержка клиентов при формировании заявки на запчасти, а также широчайший ассортимент запчастей производства ОАО "КАМАЗ". В "АвтоАльянс" можно заказывать запчасти от "А" до "Я", от шайбы до агрегата. Экономия нужна везде и во всем, но нельзя экономить на своем верном помощнике. Вся продукция ОАО "КАМАЗ", предлагаемая к продаже, имеет сертификаты качества. Причем это касается не только крупных узлов и агрегатов. От работы множеств мелких деталей так же зависит успешное функционирование всего механизма в целом. Каждый год появляются все более совершенные модели автомобиля КАМАЗ. И "АвтоАльянс" идет в ногу со временем и постоянно расширяет ассортиментный ряд запасных частей на новые КАМАЗы. "АвтоАльянс" в заводском рейтинге дилеров является крупнейшим дилером по запчастям КАМАЗ в Центральном регионе РФ.
ОАО «КАМАЗ», как крупнейший производитель грузовых автомобилей в России, занимает лидирующие позиции и на рынке продаж запасных частей к своей технике. Значительное увеличение доли высококачественной фирменной продукции на нём признаётся компанией одним из стратегически важных направлений продуктовой и сбытовой политики. ТФК «КАМАЗ» это эксклюзивный дистрибьютор, которому предоставлено исключительное право на продажу основной продукции ОАО «КАМАЗ» на территории России. Единый производственный комплекс группы организаций ОАО "КАМАЗ" охватывает весь технологический цикл производства грузовых автомобилей - от разработки, изготовления, сборки автотехники и автокомпонентов до сбыта готовой продукции и сервисного сопровождения. Система качества продукции ОАО "КАМАЗ" отвечает требованиям международного стандарта ИСО 9001-2000 и одобрена органом по сертификации систем управления "Русский регистр". Двигатели КАМАЗ-740.60-360, КАМАЗ-740.61-320 и КАМАЗ-740.62-280 соответствуют требованиям международных экологических стандартов "Евро-3". ОАО "КАМАЗ" выпускает широкую гамму грузовой техники: грузовые автомобили (более 30 моделей, свыше 400 комплектаций) ,прицепы, автобусы, двигатели, силовые агрегаты и различный инструмент. "КАМАЗ" традиционно позиционируется на рынке грузовых автомобилей полной массой от 14 до 40 тонн. В последние годы гамма продукции компании значительно расширилась. Освоено производство среднетоннажных автомобилей, модернизированной модели КАМАЗ-5460М ("Стайер"), расширен модельный ряд автомобилей повышенной грузоподъемности. Эти машины не раз доказали свою надежность и уникальную проходимость. Именно поэтому опытные водители, которые занимаются перевозками, отдают предпочтение такой продукции как автомобили КАМАЗ. Техника КАМАЗ работает в любых дорожных и климатических условиях: в районах Крайнего Севера и в тропиках, в зонах пустынь и высокогорья. Есть только одна особенность у этих автомашин - при поломке стоит использовать только те запасные части, которые соответствуют качеству машины. "АвтоАльянс" предлагает именно такие запчасти КАМАЗ. "АвтоАльянс" является официальным дилером по продаже запасных частей и силовых агрегатов ОАО "КАМАЗ". Компания предлагает оригинальные запасные части к автомобилям "КАМАЗ". Главные принципы нашей работы - это всесторонняя поддержка клиентов при формировании заявки на запчасти, а также широчайший ассортимент запчастей производства ОАО "КАМАЗ". В "АвтоАльянс" можно заказывать запчасти от "А" до "Я", от шайбы до агрегата. Экономия нужна везде и во всем, но нельзя экономить на своем верном помощнике. Вся продукция ОАО "КАМАЗ", предлагаемая к продаже, имеет сертификаты качества. Причем это касается не только крупных узлов и агрегатов. От работы множеств мелких деталей так же зависит успешное функционирование всего механизма в целом. Каждый год появляются все более совершенные модели автомобиля КАМАЗ. И "АвтоАльянс" идет в ногу со временем и постоянно расширяет ассортиментный ряд запасных частей на новые КАМАЗы. "АвтоАльянс" в заводском рейтинге дилеров является крупнейшим дилером по запчастям КАМАЗ в Центральном регионе РФ.
Димитровградский завод вкладышей – это предприятие с богатой историей, ставшее важной частью российского машиностроения. Основанный в 1975 году в период активного перехода советского автопрома на дизельные двигатели, завод с первых дней специализировался на производстве высоконагруженных подшипников скольжения. Его создание стало результатом уникального сотрудничества между советским "Станкоимпортом" и американской компанией "Гоулд", что позволило сразу внедрить передовые технологии в отечественное производство. Расположенный в Димитровграде, завод быстро стал ключевым поставщиком комплектующих для грузового транспорта, заслужив репутацию надежного производителя качественных деталей.
Особой гордостью предприятия является продукция под торговой маркой ЛИБРОН, изготавливаемая по уникальной технологии непрерывного литья свинцовистой бронзы на стальную ленту. Этот инновационный метод, не имеющий аналогов в России, позволяет получать вкладыши с идеальной структурой металла, что обеспечивает их исключительную износостойкость и долговечность. По сравнению с традиционными аналогами, продукция ДЗВ демонстрирует на 30-40% больший ресурс работы даже в условиях экстремальных нагрузок, что подтверждено многолетней эксплуатацией в двигателях таких марок как КамАЗ, МАЗ и других.
За почти 50 лет работы ДЗВ превратился в современное высокотехнологичное предприятие, сохраняющее лидерские позиции на российском рынке с долей более 60%. При этом завод активно развивает экспортные направления, поставляя продукцию в страны СНГ, Восточной Европы и Азии. Таких результатов удалось достичь благодаря строгому соблюдению международных стандартов качества – вся продукция соответствует требованиям ISO 9001, а отдельные линейки имеют сертификаты ЕАЭС и Таможенного союза. В последние годы на предприятии была проведена масштабная модернизация – обновлено 70% оборудования, внедрены системы автоматизированного контроля, что позволило значительно повысить точность изготовления деталей.
Важной частью философии завода является экологическая ответственность. ДЗВ одним из первых в отрасли перешел на систему замкнутого водоснабжения и современные методы утилизации отходов, что позволило сократить воздействие на окружающую среду в 2,5 раза. Историческая роль предприятия всегда выходила за рамки коммерческой деятельности – в 1980-е годы именно его вкладыши позволили наладить массовое производство двигателей для КамАЗа, а в 2000-х – локализовать выпуск компонентов для современных грузовиков. Сегодня, когда вопрос технологического суверенитета стал особенно актуальным, ДЗВ играет роль стратегически важного предприятия, обеспечивающего независимость критически значимой отрасли.
Перспективы развития завода впечатляют – к 2030 году планируется увеличить производственные мощности на 40%, запустить линию по выпуску биметаллических вкладышей нового поколения, внедрить систему цифровых двойников для контроля качества в реальном времени, а также расширить экспорт в страны БРИКС.
Димитровградский завод вкладышей – это не просто производственное предприятие, а яркий пример того, как сочетание богатых традиций, инновационных подходов и стратегического видения позволяет не только адаптироваться к изменениям на рынке, но и активно формировать будущее всей отрасли. Сохраняя приверженность высочайшим стандартам качества, ДЗВ продолжает вносить значимый вклад в развитие российского машиностроения, наглядно демонстрируя, что отечественные технологии способны задавать мировые стандарты.
Ассортимент:
- Вкладыши КАМАЗ коренные
- Вкладыши КАМАЗ шатунные
- Вкладыши ВАЗ
- Вкладыши ГАЗ
- Вкладыши Д-245
- Вкладыши ЯМЗ
- Втулка КАМАЗ
- Втулка ЯМЗ
- Полукольцо опорное коленвала
На складах : 347 шт.
Димитровградский завод вкладышей – это предприятие с богатой историей, ставшее важной частью российского машиностроения. Основанный в 1975 году в период активного перехода советского автопрома на дизельные двигатели, завод с первых дней специализировался на производстве высоконагруженных подшипников скольжения. Его создание стало результатом уникального сотрудничества между советским "Станкоимпортом" и американской компанией "Гоулд", что позволило сразу внедрить передовые технологии в отечественное производство. Расположенный в Димитровграде, завод быстро стал ключевым поставщиком комплектующих для грузового транспорта, заслужив репутацию надежного производителя качественных деталей.
Особой гордостью предприятия является продукция под торговой маркой ЛИБРОН, изготавливаемая по уникальной технологии непрерывного литья свинцовистой бронзы на стальную ленту. Этот инновационный метод, не имеющий аналогов в России, позволяет получать вкладыши с идеальной структурой металла, что обеспечивает их исключительную износостойкость и долговечность. По сравнению с традиционными аналогами, продукция ДЗВ демонстрирует на 30-40% больший ресурс работы даже в условиях экстремальных нагрузок, что подтверждено многолетней эксплуатацией в двигателях таких марок как КамАЗ, МАЗ и других.
За почти 50 лет работы ДЗВ превратился в современное высокотехнологичное предприятие, сохраняющее лидерские позиции на российском рынке с долей более 60%. При этом завод активно развивает экспортные направления, поставляя продукцию в страны СНГ, Восточной Европы и Азии. Таких результатов удалось достичь благодаря строгому соблюдению международных стандартов качества – вся продукция соответствует требованиям ISO 9001, а отдельные линейки имеют сертификаты ЕАЭС и Таможенного союза. В последние годы на предприятии была проведена масштабная модернизация – обновлено 70% оборудования, внедрены системы автоматизированного контроля, что позволило значительно повысить точность изготовления деталей.
Важной частью философии завода является экологическая ответственность. ДЗВ одним из первых в отрасли перешел на систему замкнутого водоснабжения и современные методы утилизации отходов, что позволило сократить воздействие на окружающую среду в 2,5 раза. Историческая роль предприятия всегда выходила за рамки коммерческой деятельности – в 1980-е годы именно его вкладыши позволили наладить массовое производство двигателей для КамАЗа, а в 2000-х – локализовать выпуск компонентов для современных грузовиков. Сегодня, когда вопрос технологического суверенитета стал особенно актуальным, ДЗВ играет роль стратегически важного предприятия, обеспечивающего независимость критически значимой отрасли.
Перспективы развития завода впечатляют – к 2030 году планируется увеличить производственные мощности на 40%, запустить линию по выпуску биметаллических вкладышей нового поколения, внедрить систему цифровых двойников для контроля качества в реальном времени, а также расширить экспорт в страны БРИКС.
Димитровградский завод вкладышей – это не просто производственное предприятие, а яркий пример того, как сочетание богатых традиций, инновационных подходов и стратегического видения позволяет не только адаптироваться к изменениям на рынке, но и активно формировать будущее всей отрасли. Сохраняя приверженность высочайшим стандартам качества, ДЗВ продолжает вносить значимый вклад в развитие российского машиностроения, наглядно демонстрируя, что отечественные технологии способны задавать мировые стандарты.
Ассортимент:
- Вкладыши КАМАЗ коренные
- Вкладыши КАМАЗ шатунные
- Вкладыши ВАЗ
- Вкладыши ГАЗ
- Вкладыши Д-245
- Вкладыши ЯМЗ
- Втулка КАМАЗ
- Втулка ЯМЗ
- Полукольцо опорное коленвала
Димитровградский завод вкладышей – это предприятие с богатой историей, ставшее важной частью российского машиностроения. Основанный в 1975 году в период активного перехода советского автопрома на дизельные двигатели, завод с первых дней специализировался на производстве высоконагруженных подшипников скольжения. Его создание стало результатом уникального сотрудничества между советским "Станкоимпортом" и американской компанией "Гоулд", что позволило сразу внедрить передовые технологии в отечественное производство. Расположенный в Димитровграде, завод быстро стал ключевым поставщиком комплектующих для грузового транспорта, заслужив репутацию надежного производителя качественных деталей.
Особой гордостью предприятия является продукция под торговой маркой ЛИБРОН, изготавливаемая по уникальной технологии непрерывного литья свинцовистой бронзы на стальную ленту. Этот инновационный метод, не имеющий аналогов в России, позволяет получать вкладыши с идеальной структурой металла, что обеспечивает их исключительную износостойкость и долговечность. По сравнению с традиционными аналогами, продукция ДЗВ демонстрирует на 30-40% больший ресурс работы даже в условиях экстремальных нагрузок, что подтверждено многолетней эксплуатацией в двигателях таких марок как КамАЗ, МАЗ и других.
За почти 50 лет работы ДЗВ превратился в современное высокотехнологичное предприятие, сохраняющее лидерские позиции на российском рынке с долей более 60%. При этом завод активно развивает экспортные направления, поставляя продукцию в страны СНГ, Восточной Европы и Азии. Таких результатов удалось достичь благодаря строгому соблюдению международных стандартов качества – вся продукция соответствует требованиям ISO 9001, а отдельные линейки имеют сертификаты ЕАЭС и Таможенного союза. В последние годы на предприятии была проведена масштабная модернизация – обновлено 70% оборудования, внедрены системы автоматизированного контроля, что позволило значительно повысить точность изготовления деталей.
Важной частью философии завода является экологическая ответственность. ДЗВ одним из первых в отрасли перешел на систему замкнутого водоснабжения и современные методы утилизации отходов, что позволило сократить воздействие на окружающую среду в 2,5 раза. Историческая роль предприятия всегда выходила за рамки коммерческой деятельности – в 1980-е годы именно его вкладыши позволили наладить массовое производство двигателей для КамАЗа, а в 2000-х – локализовать выпуск компонентов для современных грузовиков. Сегодня, когда вопрос технологического суверенитета стал особенно актуальным, ДЗВ играет роль стратегически важного предприятия, обеспечивающего независимость критически значимой отрасли.
Перспективы развития завода впечатляют – к 2030 году планируется увеличить производственные мощности на 40%, запустить линию по выпуску биметаллических вкладышей нового поколения, внедрить систему цифровых двойников для контроля качества в реальном времени, а также расширить экспорт в страны БРИКС.
Димитровградский завод вкладышей – это не просто производственное предприятие, а яркий пример того, как сочетание богатых традиций, инновационных подходов и стратегического видения позволяет не только адаптироваться к изменениям на рынке, но и активно формировать будущее всей отрасли. Сохраняя приверженность высочайшим стандартам качества, ДЗВ продолжает вносить значимый вклад в развитие российского машиностроения, наглядно демонстрируя, что отечественные технологии способны задавать мировые стандарты.
Ассортимент:
- Вкладыши КАМАЗ коренные
- Вкладыши КАМАЗ шатунные
- Вкладыши ВАЗ
- Вкладыши ГАЗ
- Вкладыши Д-245
- Вкладыши ЯМЗ
- Втулка КАМАЗ
- Втулка ЯМЗ
- Полукольцо опорное коленвала
На складах : 225 шт.
Димитровградский завод вкладышей – это предприятие с богатой историей, ставшее важной частью российского машиностроения. Основанный в 1975 году в период активного перехода советского автопрома на дизельные двигатели, завод с первых дней специализировался на производстве высоконагруженных подшипников скольжения. Его создание стало результатом уникального сотрудничества между советским "Станкоимпортом" и американской компанией "Гоулд", что позволило сразу внедрить передовые технологии в отечественное производство. Расположенный в Димитровграде, завод быстро стал ключевым поставщиком комплектующих для грузового транспорта, заслужив репутацию надежного производителя качественных деталей.
Особой гордостью предприятия является продукция под торговой маркой ЛИБРОН, изготавливаемая по уникальной технологии непрерывного литья свинцовистой бронзы на стальную ленту. Этот инновационный метод, не имеющий аналогов в России, позволяет получать вкладыши с идеальной структурой металла, что обеспечивает их исключительную износостойкость и долговечность. По сравнению с традиционными аналогами, продукция ДЗВ демонстрирует на 30-40% больший ресурс работы даже в условиях экстремальных нагрузок, что подтверждено многолетней эксплуатацией в двигателях таких марок как КамАЗ, МАЗ и других.
За почти 50 лет работы ДЗВ превратился в современное высокотехнологичное предприятие, сохраняющее лидерские позиции на российском рынке с долей более 60%. При этом завод активно развивает экспортные направления, поставляя продукцию в страны СНГ, Восточной Европы и Азии. Таких результатов удалось достичь благодаря строгому соблюдению международных стандартов качества – вся продукция соответствует требованиям ISO 9001, а отдельные линейки имеют сертификаты ЕАЭС и Таможенного союза. В последние годы на предприятии была проведена масштабная модернизация – обновлено 70% оборудования, внедрены системы автоматизированного контроля, что позволило значительно повысить точность изготовления деталей.
Важной частью философии завода является экологическая ответственность. ДЗВ одним из первых в отрасли перешел на систему замкнутого водоснабжения и современные методы утилизации отходов, что позволило сократить воздействие на окружающую среду в 2,5 раза. Историческая роль предприятия всегда выходила за рамки коммерческой деятельности – в 1980-е годы именно его вкладыши позволили наладить массовое производство двигателей для КамАЗа, а в 2000-х – локализовать выпуск компонентов для современных грузовиков. Сегодня, когда вопрос технологического суверенитета стал особенно актуальным, ДЗВ играет роль стратегически важного предприятия, обеспечивающего независимость критически значимой отрасли.
Перспективы развития завода впечатляют – к 2030 году планируется увеличить производственные мощности на 40%, запустить линию по выпуску биметаллических вкладышей нового поколения, внедрить систему цифровых двойников для контроля качества в реальном времени, а также расширить экспорт в страны БРИКС.
Димитровградский завод вкладышей – это не просто производственное предприятие, а яркий пример того, как сочетание богатых традиций, инновационных подходов и стратегического видения позволяет не только адаптироваться к изменениям на рынке, но и активно формировать будущее всей отрасли. Сохраняя приверженность высочайшим стандартам качества, ДЗВ продолжает вносить значимый вклад в развитие российского машиностроения, наглядно демонстрируя, что отечественные технологии способны задавать мировые стандарты.
Ассортимент:
- Вкладыши КАМАЗ коренные
- Вкладыши КАМАЗ шатунные
- Вкладыши ВАЗ
- Вкладыши ГАЗ
- Вкладыши Д-245
- Вкладыши ЯМЗ
- Втулка КАМАЗ
- Втулка ЯМЗ
- Полукольцо опорное коленвала
ОАО «КАМАЗ», как крупнейший производитель грузовых автомобилей в России, занимает лидирующие позиции и на рынке продаж запасных частей к своей технике. Значительное увеличение доли высококачественной фирменной продукции на нём признаётся компанией одним из стратегически важных направлений продуктовой и сбытовой политики. ТФК «КАМАЗ» это эксклюзивный дистрибьютор, которому предоставлено исключительное право на продажу основной продукции ОАО «КАМАЗ» на территории России. Единый производственный комплекс группы организаций ОАО "КАМАЗ" охватывает весь технологический цикл производства грузовых автомобилей - от разработки, изготовления, сборки автотехники и автокомпонентов до сбыта готовой продукции и сервисного сопровождения. Система качества продукции ОАО "КАМАЗ" отвечает требованиям международного стандарта ИСО 9001-2000 и одобрена органом по сертификации систем управления "Русский регистр". Двигатели КАМАЗ-740.60-360, КАМАЗ-740.61-320 и КАМАЗ-740.62-280 соответствуют требованиям международных экологических стандартов "Евро-3". ОАО "КАМАЗ" выпускает широкую гамму грузовой техники: грузовые автомобили (более 30 моделей, свыше 400 комплектаций) ,прицепы, автобусы, двигатели, силовые агрегаты и различный инструмент. "КАМАЗ" традиционно позиционируется на рынке грузовых автомобилей полной массой от 14 до 40 тонн. В последние годы гамма продукции компании значительно расширилась. Освоено производство среднетоннажных автомобилей, модернизированной модели КАМАЗ-5460М ("Стайер"), расширен модельный ряд автомобилей повышенной грузоподъемности. Эти машины не раз доказали свою надежность и уникальную проходимость. Именно поэтому опытные водители, которые занимаются перевозками, отдают предпочтение такой продукции как автомобили КАМАЗ. Техника КАМАЗ работает в любых дорожных и климатических условиях: в районах Крайнего Севера и в тропиках, в зонах пустынь и высокогорья. Есть только одна особенность у этих автомашин - при поломке стоит использовать только те запасные части, которые соответствуют качеству машины. "АвтоАльянс" предлагает именно такие запчасти КАМАЗ. "АвтоАльянс" является официальным дилером по продаже запасных частей и силовых агрегатов ОАО "КАМАЗ". Компания предлагает оригинальные запасные части к автомобилям "КАМАЗ". Главные принципы нашей работы - это всесторонняя поддержка клиентов при формировании заявки на запчасти, а также широчайший ассортимент запчастей производства ОАО "КАМАЗ". В "АвтоАльянс" можно заказывать запчасти от "А" до "Я", от шайбы до агрегата. Экономия нужна везде и во всем, но нельзя экономить на своем верном помощнике. Вся продукция ОАО "КАМАЗ", предлагаемая к продаже, имеет сертификаты качества. Причем это касается не только крупных узлов и агрегатов. От работы множеств мелких деталей так же зависит успешное функционирование всего механизма в целом. Каждый год появляются все более совершенные модели автомобиля КАМАЗ. И "АвтоАльянс" идет в ногу со временем и постоянно расширяет ассортиментный ряд запасных частей на новые КАМАЗы. "АвтоАльянс" в заводском рейтинге дилеров является крупнейшим дилером по запчастям КАМАЗ в Центральном регионе РФ.
ОАО «КАМАЗ», как крупнейший производитель грузовых автомобилей в России, занимает лидирующие позиции и на рынке продаж запасных частей к своей технике. Значительное увеличение доли высококачественной фирменной продукции на нём признаётся компанией одним из стратегически важных направлений продуктовой и сбытовой политики. ТФК «КАМАЗ» это эксклюзивный дистрибьютор, которому предоставлено исключительное право на продажу основной продукции ОАО «КАМАЗ» на территории России. Единый производственный комплекс группы организаций ОАО "КАМАЗ" охватывает весь технологический цикл производства грузовых автомобилей - от разработки, изготовления, сборки автотехники и автокомпонентов до сбыта готовой продукции и сервисного сопровождения. Система качества продукции ОАО "КАМАЗ" отвечает требованиям международного стандарта ИСО 9001-2000 и одобрена органом по сертификации систем управления "Русский регистр". Двигатели КАМАЗ-740.60-360, КАМАЗ-740.61-320 и КАМАЗ-740.62-280 соответствуют требованиям международных экологических стандартов "Евро-3". ОАО "КАМАЗ" выпускает широкую гамму грузовой техники: грузовые автомобили (более 30 моделей, свыше 400 комплектаций) ,прицепы, автобусы, двигатели, силовые агрегаты и различный инструмент. "КАМАЗ" традиционно позиционируется на рынке грузовых автомобилей полной массой от 14 до 40 тонн. В последние годы гамма продукции компании значительно расширилась. Освоено производство среднетоннажных автомобилей, модернизированной модели КАМАЗ-5460М ("Стайер"), расширен модельный ряд автомобилей повышенной грузоподъемности. Эти машины не раз доказали свою надежность и уникальную проходимость. Именно поэтому опытные водители, которые занимаются перевозками, отдают предпочтение такой продукции как автомобили КАМАЗ. Техника КАМАЗ работает в любых дорожных и климатических условиях: в районах Крайнего Севера и в тропиках, в зонах пустынь и высокогорья. Есть только одна особенность у этих автомашин - при поломке стоит использовать только те запасные части, которые соответствуют качеству машины. "АвтоАльянс" предлагает именно такие запчасти КАМАЗ. "АвтоАльянс" является официальным дилером по продаже запасных частей и силовых агрегатов ОАО "КАМАЗ". Компания предлагает оригинальные запасные части к автомобилям "КАМАЗ". Главные принципы нашей работы - это всесторонняя поддержка клиентов при формировании заявки на запчасти, а также широчайший ассортимент запчастей производства ОАО "КАМАЗ". В "АвтоАльянс" можно заказывать запчасти от "А" до "Я", от шайбы до агрегата. Экономия нужна везде и во всем, но нельзя экономить на своем верном помощнике. Вся продукция ОАО "КАМАЗ", предлагаемая к продаже, имеет сертификаты качества. Причем это касается не только крупных узлов и агрегатов. От работы множеств мелких деталей так же зависит успешное функционирование всего механизма в целом. Каждый год появляются все более совершенные модели автомобиля КАМАЗ. И "АвтоАльянс" идет в ногу со временем и постоянно расширяет ассортиментный ряд запасных частей на новые КАМАЗы. "АвтоАльянс" в заводском рейтинге дилеров является крупнейшим дилером по запчастям КАМАЗ в Центральном регионе РФ.
Димитровградский завод вкладышей – это предприятие с богатой историей, ставшее важной частью российского машиностроения. Основанный в 1975 году в период активного перехода советского автопрома на дизельные двигатели, завод с первых дней специализировался на производстве высоконагруженных подшипников скольжения. Его создание стало результатом уникального сотрудничества между советским "Станкоимпортом" и американской компанией "Гоулд", что позволило сразу внедрить передовые технологии в отечественное производство. Расположенный в Димитровграде, завод быстро стал ключевым поставщиком комплектующих для грузового транспорта, заслужив репутацию надежного производителя качественных деталей.
Особой гордостью предприятия является продукция под торговой маркой ЛИБРОН, изготавливаемая по уникальной технологии непрерывного литья свинцовистой бронзы на стальную ленту. Этот инновационный метод, не имеющий аналогов в России, позволяет получать вкладыши с идеальной структурой металла, что обеспечивает их исключительную износостойкость и долговечность. По сравнению с традиционными аналогами, продукция ДЗВ демонстрирует на 30-40% больший ресурс работы даже в условиях экстремальных нагрузок, что подтверждено многолетней эксплуатацией в двигателях таких марок как КамАЗ, МАЗ и других.
За почти 50 лет работы ДЗВ превратился в современное высокотехнологичное предприятие, сохраняющее лидерские позиции на российском рынке с долей более 60%. При этом завод активно развивает экспортные направления, поставляя продукцию в страны СНГ, Восточной Европы и Азии. Таких результатов удалось достичь благодаря строгому соблюдению международных стандартов качества – вся продукция соответствует требованиям ISO 9001, а отдельные линейки имеют сертификаты ЕАЭС и Таможенного союза. В последние годы на предприятии была проведена масштабная модернизация – обновлено 70% оборудования, внедрены системы автоматизированного контроля, что позволило значительно повысить точность изготовления деталей.
Важной частью философии завода является экологическая ответственность. ДЗВ одним из первых в отрасли перешел на систему замкнутого водоснабжения и современные методы утилизации отходов, что позволило сократить воздействие на окружающую среду в 2,5 раза. Историческая роль предприятия всегда выходила за рамки коммерческой деятельности – в 1980-е годы именно его вкладыши позволили наладить массовое производство двигателей для КамАЗа, а в 2000-х – локализовать выпуск компонентов для современных грузовиков. Сегодня, когда вопрос технологического суверенитета стал особенно актуальным, ДЗВ играет роль стратегически важного предприятия, обеспечивающего независимость критически значимой отрасли.
Перспективы развития завода впечатляют – к 2030 году планируется увеличить производственные мощности на 40%, запустить линию по выпуску биметаллических вкладышей нового поколения, внедрить систему цифровых двойников для контроля качества в реальном времени, а также расширить экспорт в страны БРИКС.
Димитровградский завод вкладышей – это не просто производственное предприятие, а яркий пример того, как сочетание богатых традиций, инновационных подходов и стратегического видения позволяет не только адаптироваться к изменениям на рынке, но и активно формировать будущее всей отрасли. Сохраняя приверженность высочайшим стандартам качества, ДЗВ продолжает вносить значимый вклад в развитие российского машиностроения, наглядно демонстрируя, что отечественные технологии способны задавать мировые стандарты.
Ассортимент:
- Вкладыши КАМАЗ коренные
- Вкладыши КАМАЗ шатунные
- Вкладыши ВАЗ
- Вкладыши ГАЗ
- Вкладыши Д-245
- Вкладыши ЯМЗ
- Втулка КАМАЗ
- Втулка ЯМЗ
- Полукольцо опорное коленвала
Димитровградский завод вкладышей – это предприятие с богатой историей, ставшее важной частью российского машиностроения. Основанный в 1975 году в период активного перехода советского автопрома на дизельные двигатели, завод с первых дней специализировался на производстве высоконагруженных подшипников скольжения. Его создание стало результатом уникального сотрудничества между советским "Станкоимпортом" и американской компанией "Гоулд", что позволило сразу внедрить передовые технологии в отечественное производство. Расположенный в Димитровграде, завод быстро стал ключевым поставщиком комплектующих для грузового транспорта, заслужив репутацию надежного производителя качественных деталей.
Особой гордостью предприятия является продукция под торговой маркой ЛИБРОН, изготавливаемая по уникальной технологии непрерывного литья свинцовистой бронзы на стальную ленту. Этот инновационный метод, не имеющий аналогов в России, позволяет получать вкладыши с идеальной структурой металла, что обеспечивает их исключительную износостойкость и долговечность. По сравнению с традиционными аналогами, продукция ДЗВ демонстрирует на 30-40% больший ресурс работы даже в условиях экстремальных нагрузок, что подтверждено многолетней эксплуатацией в двигателях таких марок как КамАЗ, МАЗ и других.
За почти 50 лет работы ДЗВ превратился в современное высокотехнологичное предприятие, сохраняющее лидерские позиции на российском рынке с долей более 60%. При этом завод активно развивает экспортные направления, поставляя продукцию в страны СНГ, Восточной Европы и Азии. Таких результатов удалось достичь благодаря строгому соблюдению международных стандартов качества – вся продукция соответствует требованиям ISO 9001, а отдельные линейки имеют сертификаты ЕАЭС и Таможенного союза. В последние годы на предприятии была проведена масштабная модернизация – обновлено 70% оборудования, внедрены системы автоматизированного контроля, что позволило значительно повысить точность изготовления деталей.
Важной частью философии завода является экологическая ответственность. ДЗВ одним из первых в отрасли перешел на систему замкнутого водоснабжения и современные методы утилизации отходов, что позволило сократить воздействие на окружающую среду в 2,5 раза. Историческая роль предприятия всегда выходила за рамки коммерческой деятельности – в 1980-е годы именно его вкладыши позволили наладить массовое производство двигателей для КамАЗа, а в 2000-х – локализовать выпуск компонентов для современных грузовиков. Сегодня, когда вопрос технологического суверенитета стал особенно актуальным, ДЗВ играет роль стратегически важного предприятия, обеспечивающего независимость критически значимой отрасли.
Перспективы развития завода впечатляют – к 2030 году планируется увеличить производственные мощности на 40%, запустить линию по выпуску биметаллических вкладышей нового поколения, внедрить систему цифровых двойников для контроля качества в реальном времени, а также расширить экспорт в страны БРИКС.
Димитровградский завод вкладышей – это не просто производственное предприятие, а яркий пример того, как сочетание богатых традиций, инновационных подходов и стратегического видения позволяет не только адаптироваться к изменениям на рынке, но и активно формировать будущее всей отрасли. Сохраняя приверженность высочайшим стандартам качества, ДЗВ продолжает вносить значимый вклад в развитие российского машиностроения, наглядно демонстрируя, что отечественные технологии способны задавать мировые стандарты.
Ассортимент:
- Вкладыши КАМАЗ коренные
- Вкладыши КАМАЗ шатунные
- Вкладыши ВАЗ
- Вкладыши ГАЗ
- Вкладыши Д-245
- Вкладыши ЯМЗ
- Втулка КАМАЗ
- Втулка ЯМЗ
- Полукольцо опорное коленвала
Димитровградский завод вкладышей – это предприятие с богатой историей, ставшее важной частью российского машиностроения. Основанный в 1975 году в период активного перехода советского автопрома на дизельные двигатели, завод с первых дней специализировался на производстве высоконагруженных подшипников скольжения. Его создание стало результатом уникального сотрудничества между советским "Станкоимпортом" и американской компанией "Гоулд", что позволило сразу внедрить передовые технологии в отечественное производство. Расположенный в Димитровграде, завод быстро стал ключевым поставщиком комплектующих для грузового транспорта, заслужив репутацию надежного производителя качественных деталей.
Особой гордостью предприятия является продукция под торговой маркой ЛИБРОН, изготавливаемая по уникальной технологии непрерывного литья свинцовистой бронзы на стальную ленту. Этот инновационный метод, не имеющий аналогов в России, позволяет получать вкладыши с идеальной структурой металла, что обеспечивает их исключительную износостойкость и долговечность. По сравнению с традиционными аналогами, продукция ДЗВ демонстрирует на 30-40% больший ресурс работы даже в условиях экстремальных нагрузок, что подтверждено многолетней эксплуатацией в двигателях таких марок как КамАЗ, МАЗ и других.
За почти 50 лет работы ДЗВ превратился в современное высокотехнологичное предприятие, сохраняющее лидерские позиции на российском рынке с долей более 60%. При этом завод активно развивает экспортные направления, поставляя продукцию в страны СНГ, Восточной Европы и Азии. Таких результатов удалось достичь благодаря строгому соблюдению международных стандартов качества – вся продукция соответствует требованиям ISO 9001, а отдельные линейки имеют сертификаты ЕАЭС и Таможенного союза. В последние годы на предприятии была проведена масштабная модернизация – обновлено 70% оборудования, внедрены системы автоматизированного контроля, что позволило значительно повысить точность изготовления деталей.
Важной частью философии завода является экологическая ответственность. ДЗВ одним из первых в отрасли перешел на систему замкнутого водоснабжения и современные методы утилизации отходов, что позволило сократить воздействие на окружающую среду в 2,5 раза. Историческая роль предприятия всегда выходила за рамки коммерческой деятельности – в 1980-е годы именно его вкладыши позволили наладить массовое производство двигателей для КамАЗа, а в 2000-х – локализовать выпуск компонентов для современных грузовиков. Сегодня, когда вопрос технологического суверенитета стал особенно актуальным, ДЗВ играет роль стратегически важного предприятия, обеспечивающего независимость критически значимой отрасли.
Перспективы развития завода впечатляют – к 2030 году планируется увеличить производственные мощности на 40%, запустить линию по выпуску биметаллических вкладышей нового поколения, внедрить систему цифровых двойников для контроля качества в реальном времени, а также расширить экспорт в страны БРИКС.
Димитровградский завод вкладышей – это не просто производственное предприятие, а яркий пример того, как сочетание богатых традиций, инновационных подходов и стратегического видения позволяет не только адаптироваться к изменениям на рынке, но и активно формировать будущее всей отрасли. Сохраняя приверженность высочайшим стандартам качества, ДЗВ продолжает вносить значимый вклад в развитие российского машиностроения, наглядно демонстрируя, что отечественные технологии способны задавать мировые стандарты.
Ассортимент:
- Вкладыши КАМАЗ коренные
- Вкладыши КАМАЗ шатунные
- Вкладыши ВАЗ
- Вкладыши ГАЗ
- Вкладыши Д-245
- Вкладыши ЯМЗ
- Втулка КАМАЗ
- Втулка ЯМЗ
- Полукольцо опорное коленвала
На складах : 347 шт.
Димитровградский завод вкладышей – это предприятие с богатой историей, ставшее важной частью российского машиностроения. Основанный в 1975 году в период активного перехода советского автопрома на дизельные двигатели, завод с первых дней специализировался на производстве высоконагруженных подшипников скольжения. Его создание стало результатом уникального сотрудничества между советским "Станкоимпортом" и американской компанией "Гоулд", что позволило сразу внедрить передовые технологии в отечественное производство. Расположенный в Димитровграде, завод быстро стал ключевым поставщиком комплектующих для грузового транспорта, заслужив репутацию надежного производителя качественных деталей.
Особой гордостью предприятия является продукция под торговой маркой ЛИБРОН, изготавливаемая по уникальной технологии непрерывного литья свинцовистой бронзы на стальную ленту. Этот инновационный метод, не имеющий аналогов в России, позволяет получать вкладыши с идеальной структурой металла, что обеспечивает их исключительную износостойкость и долговечность. По сравнению с традиционными аналогами, продукция ДЗВ демонстрирует на 30-40% больший ресурс работы даже в условиях экстремальных нагрузок, что подтверждено многолетней эксплуатацией в двигателях таких марок как КамАЗ, МАЗ и других.
За почти 50 лет работы ДЗВ превратился в современное высокотехнологичное предприятие, сохраняющее лидерские позиции на российском рынке с долей более 60%. При этом завод активно развивает экспортные направления, поставляя продукцию в страны СНГ, Восточной Европы и Азии. Таких результатов удалось достичь благодаря строгому соблюдению международных стандартов качества – вся продукция соответствует требованиям ISO 9001, а отдельные линейки имеют сертификаты ЕАЭС и Таможенного союза. В последние годы на предприятии была проведена масштабная модернизация – обновлено 70% оборудования, внедрены системы автоматизированного контроля, что позволило значительно повысить точность изготовления деталей.
Важной частью философии завода является экологическая ответственность. ДЗВ одним из первых в отрасли перешел на систему замкнутого водоснабжения и современные методы утилизации отходов, что позволило сократить воздействие на окружающую среду в 2,5 раза. Историческая роль предприятия всегда выходила за рамки коммерческой деятельности – в 1980-е годы именно его вкладыши позволили наладить массовое производство двигателей для КамАЗа, а в 2000-х – локализовать выпуск компонентов для современных грузовиков. Сегодня, когда вопрос технологического суверенитета стал особенно актуальным, ДЗВ играет роль стратегически важного предприятия, обеспечивающего независимость критически значимой отрасли.
Перспективы развития завода впечатляют – к 2030 году планируется увеличить производственные мощности на 40%, запустить линию по выпуску биметаллических вкладышей нового поколения, внедрить систему цифровых двойников для контроля качества в реальном времени, а также расширить экспорт в страны БРИКС.
Димитровградский завод вкладышей – это не просто производственное предприятие, а яркий пример того, как сочетание богатых традиций, инновационных подходов и стратегического видения позволяет не только адаптироваться к изменениям на рынке, но и активно формировать будущее всей отрасли. Сохраняя приверженность высочайшим стандартам качества, ДЗВ продолжает вносить значимый вклад в развитие российского машиностроения, наглядно демонстрируя, что отечественные технологии способны задавать мировые стандарты.
Ассортимент:
- Вкладыши КАМАЗ коренные
- Вкладыши КАМАЗ шатунные
- Вкладыши ВАЗ
- Вкладыши ГАЗ
- Вкладыши Д-245
- Вкладыши ЯМЗ
- Втулка КАМАЗ
- Втулка ЯМЗ
- Полукольцо опорное коленвала
Димитровградский завод вкладышей – это предприятие с богатой историей, ставшее важной частью российского машиностроения. Основанный в 1975 году в период активного перехода советского автопрома на дизельные двигатели, завод с первых дней специализировался на производстве высоконагруженных подшипников скольжения. Его создание стало результатом уникального сотрудничества между советским "Станкоимпортом" и американской компанией "Гоулд", что позволило сразу внедрить передовые технологии в отечественное производство. Расположенный в Димитровграде, завод быстро стал ключевым поставщиком комплектующих для грузового транспорта, заслужив репутацию надежного производителя качественных деталей.
Особой гордостью предприятия является продукция под торговой маркой ЛИБРОН, изготавливаемая по уникальной технологии непрерывного литья свинцовистой бронзы на стальную ленту. Этот инновационный метод, не имеющий аналогов в России, позволяет получать вкладыши с идеальной структурой металла, что обеспечивает их исключительную износостойкость и долговечность. По сравнению с традиционными аналогами, продукция ДЗВ демонстрирует на 30-40% больший ресурс работы даже в условиях экстремальных нагрузок, что подтверждено многолетней эксплуатацией в двигателях таких марок как КамАЗ, МАЗ и других.
За почти 50 лет работы ДЗВ превратился в современное высокотехнологичное предприятие, сохраняющее лидерские позиции на российском рынке с долей более 60%. При этом завод активно развивает экспортные направления, поставляя продукцию в страны СНГ, Восточной Европы и Азии. Таких результатов удалось достичь благодаря строгому соблюдению международных стандартов качества – вся продукция соответствует требованиям ISO 9001, а отдельные линейки имеют сертификаты ЕАЭС и Таможенного союза. В последние годы на предприятии была проведена масштабная модернизация – обновлено 70% оборудования, внедрены системы автоматизированного контроля, что позволило значительно повысить точность изготовления деталей.
Важной частью философии завода является экологическая ответственность. ДЗВ одним из первых в отрасли перешел на систему замкнутого водоснабжения и современные методы утилизации отходов, что позволило сократить воздействие на окружающую среду в 2,5 раза. Историческая роль предприятия всегда выходила за рамки коммерческой деятельности – в 1980-е годы именно его вкладыши позволили наладить массовое производство двигателей для КамАЗа, а в 2000-х – локализовать выпуск компонентов для современных грузовиков. Сегодня, когда вопрос технологического суверенитета стал особенно актуальным, ДЗВ играет роль стратегически важного предприятия, обеспечивающего независимость критически значимой отрасли.
Перспективы развития завода впечатляют – к 2030 году планируется увеличить производственные мощности на 40%, запустить линию по выпуску биметаллических вкладышей нового поколения, внедрить систему цифровых двойников для контроля качества в реальном времени, а также расширить экспорт в страны БРИКС.
Димитровградский завод вкладышей – это не просто производственное предприятие, а яркий пример того, как сочетание богатых традиций, инновационных подходов и стратегического видения позволяет не только адаптироваться к изменениям на рынке, но и активно формировать будущее всей отрасли. Сохраняя приверженность высочайшим стандартам качества, ДЗВ продолжает вносить значимый вклад в развитие российского машиностроения, наглядно демонстрируя, что отечественные технологии способны задавать мировые стандарты.
Ассортимент:
- Вкладыши КАМАЗ коренные
- Вкладыши КАМАЗ шатунные
- Вкладыши ВАЗ
- Вкладыши ГАЗ
- Вкладыши Д-245
- Вкладыши ЯМЗ
- Втулка КАМАЗ
- Втулка ЯМЗ
- Полукольцо опорное коленвала
На складах : 261 шт.
Димитровградский завод вкладышей – это предприятие с богатой историей, ставшее важной частью российского машиностроения. Основанный в 1975 году в период активного перехода советского автопрома на дизельные двигатели, завод с первых дней специализировался на производстве высоконагруженных подшипников скольжения. Его создание стало результатом уникального сотрудничества между советским "Станкоимпортом" и американской компанией "Гоулд", что позволило сразу внедрить передовые технологии в отечественное производство. Расположенный в Димитровграде, завод быстро стал ключевым поставщиком комплектующих для грузового транспорта, заслужив репутацию надежного производителя качественных деталей.
Особой гордостью предприятия является продукция под торговой маркой ЛИБРОН, изготавливаемая по уникальной технологии непрерывного литья свинцовистой бронзы на стальную ленту. Этот инновационный метод, не имеющий аналогов в России, позволяет получать вкладыши с идеальной структурой металла, что обеспечивает их исключительную износостойкость и долговечность. По сравнению с традиционными аналогами, продукция ДЗВ демонстрирует на 30-40% больший ресурс работы даже в условиях экстремальных нагрузок, что подтверждено многолетней эксплуатацией в двигателях таких марок как КамАЗ, МАЗ и других.
За почти 50 лет работы ДЗВ превратился в современное высокотехнологичное предприятие, сохраняющее лидерские позиции на российском рынке с долей более 60%. При этом завод активно развивает экспортные направления, поставляя продукцию в страны СНГ, Восточной Европы и Азии. Таких результатов удалось достичь благодаря строгому соблюдению международных стандартов качества – вся продукция соответствует требованиям ISO 9001, а отдельные линейки имеют сертификаты ЕАЭС и Таможенного союза. В последние годы на предприятии была проведена масштабная модернизация – обновлено 70% оборудования, внедрены системы автоматизированного контроля, что позволило значительно повысить точность изготовления деталей.
Важной частью философии завода является экологическая ответственность. ДЗВ одним из первых в отрасли перешел на систему замкнутого водоснабжения и современные методы утилизации отходов, что позволило сократить воздействие на окружающую среду в 2,5 раза. Историческая роль предприятия всегда выходила за рамки коммерческой деятельности – в 1980-е годы именно его вкладыши позволили наладить массовое производство двигателей для КамАЗа, а в 2000-х – локализовать выпуск компонентов для современных грузовиков. Сегодня, когда вопрос технологического суверенитета стал особенно актуальным, ДЗВ играет роль стратегически важного предприятия, обеспечивающего независимость критически значимой отрасли.
Перспективы развития завода впечатляют – к 2030 году планируется увеличить производственные мощности на 40%, запустить линию по выпуску биметаллических вкладышей нового поколения, внедрить систему цифровых двойников для контроля качества в реальном времени, а также расширить экспорт в страны БРИКС.
Димитровградский завод вкладышей – это не просто производственное предприятие, а яркий пример того, как сочетание богатых традиций, инновационных подходов и стратегического видения позволяет не только адаптироваться к изменениям на рынке, но и активно формировать будущее всей отрасли. Сохраняя приверженность высочайшим стандартам качества, ДЗВ продолжает вносить значимый вклад в развитие российского машиностроения, наглядно демонстрируя, что отечественные технологии способны задавать мировые стандарты.
Ассортимент:
- Вкладыши КАМАЗ коренные
- Вкладыши КАМАЗ шатунные
- Вкладыши ВАЗ
- Вкладыши ГАЗ
- Вкладыши Д-245
- Вкладыши ЯМЗ
- Втулка КАМАЗ
- Втулка ЯМЗ
- Полукольцо опорное коленвала
ОАО «КАМАЗ», как крупнейший производитель грузовых автомобилей в России, занимает лидирующие позиции и на рынке продаж запасных частей к своей технике. Значительное увеличение доли высококачественной фирменной продукции на нём признаётся компанией одним из стратегически важных направлений продуктовой и сбытовой политики. ТФК «КАМАЗ» это эксклюзивный дистрибьютор, которому предоставлено исключительное право на продажу основной продукции ОАО «КАМАЗ» на территории России. Единый производственный комплекс группы организаций ОАО "КАМАЗ" охватывает весь технологический цикл производства грузовых автомобилей - от разработки, изготовления, сборки автотехники и автокомпонентов до сбыта готовой продукции и сервисного сопровождения. Система качества продукции ОАО "КАМАЗ" отвечает требованиям международного стандарта ИСО 9001-2000 и одобрена органом по сертификации систем управления "Русский регистр". Двигатели КАМАЗ-740.60-360, КАМАЗ-740.61-320 и КАМАЗ-740.62-280 соответствуют требованиям международных экологических стандартов "Евро-3". ОАО "КАМАЗ" выпускает широкую гамму грузовой техники: грузовые автомобили (более 30 моделей, свыше 400 комплектаций) ,прицепы, автобусы, двигатели, силовые агрегаты и различный инструмент. "КАМАЗ" традиционно позиционируется на рынке грузовых автомобилей полной массой от 14 до 40 тонн. В последние годы гамма продукции компании значительно расширилась. Освоено производство среднетоннажных автомобилей, модернизированной модели КАМАЗ-5460М ("Стайер"), расширен модельный ряд автомобилей повышенной грузоподъемности. Эти машины не раз доказали свою надежность и уникальную проходимость. Именно поэтому опытные водители, которые занимаются перевозками, отдают предпочтение такой продукции как автомобили КАМАЗ. Техника КАМАЗ работает в любых дорожных и климатических условиях: в районах Крайнего Севера и в тропиках, в зонах пустынь и высокогорья. Есть только одна особенность у этих автомашин - при поломке стоит использовать только те запасные части, которые соответствуют качеству машины. "АвтоАльянс" предлагает именно такие запчасти КАМАЗ. "АвтоАльянс" является официальным дилером по продаже запасных частей и силовых агрегатов ОАО "КАМАЗ". Компания предлагает оригинальные запасные части к автомобилям "КАМАЗ". Главные принципы нашей работы - это всесторонняя поддержка клиентов при формировании заявки на запчасти, а также широчайший ассортимент запчастей производства ОАО "КАМАЗ". В "АвтоАльянс" можно заказывать запчасти от "А" до "Я", от шайбы до агрегата. Экономия нужна везде и во всем, но нельзя экономить на своем верном помощнике. Вся продукция ОАО "КАМАЗ", предлагаемая к продаже, имеет сертификаты качества. Причем это касается не только крупных узлов и агрегатов. От работы множеств мелких деталей так же зависит успешное функционирование всего механизма в целом. Каждый год появляются все более совершенные модели автомобиля КАМАЗ. И "АвтоАльянс" идет в ногу со временем и постоянно расширяет ассортиментный ряд запасных частей на новые КАМАЗы. "АвтоАльянс" в заводском рейтинге дилеров является крупнейшим дилером по запчастям КАМАЗ в Центральном регионе РФ.
ОАО «КАМАЗ», как крупнейший производитель грузовых автомобилей в России, занимает лидирующие позиции и на рынке продаж запасных частей к своей технике. Значительное увеличение доли высококачественной фирменной продукции на нём признаётся компанией одним из стратегически важных направлений продуктовой и сбытовой политики. ТФК «КАМАЗ» это эксклюзивный дистрибьютор, которому предоставлено исключительное право на продажу основной продукции ОАО «КАМАЗ» на территории России. Единый производственный комплекс группы организаций ОАО "КАМАЗ" охватывает весь технологический цикл производства грузовых автомобилей - от разработки, изготовления, сборки автотехники и автокомпонентов до сбыта готовой продукции и сервисного сопровождения. Система качества продукции ОАО "КАМАЗ" отвечает требованиям международного стандарта ИСО 9001-2000 и одобрена органом по сертификации систем управления "Русский регистр". Двигатели КАМАЗ-740.60-360, КАМАЗ-740.61-320 и КАМАЗ-740.62-280 соответствуют требованиям международных экологических стандартов "Евро-3". ОАО "КАМАЗ" выпускает широкую гамму грузовой техники: грузовые автомобили (более 30 моделей, свыше 400 комплектаций) ,прицепы, автобусы, двигатели, силовые агрегаты и различный инструмент. "КАМАЗ" традиционно позиционируется на рынке грузовых автомобилей полной массой от 14 до 40 тонн. В последние годы гамма продукции компании значительно расширилась. Освоено производство среднетоннажных автомобилей, модернизированной модели КАМАЗ-5460М ("Стайер"), расширен модельный ряд автомобилей повышенной грузоподъемности. Эти машины не раз доказали свою надежность и уникальную проходимость. Именно поэтому опытные водители, которые занимаются перевозками, отдают предпочтение такой продукции как автомобили КАМАЗ. Техника КАМАЗ работает в любых дорожных и климатических условиях: в районах Крайнего Севера и в тропиках, в зонах пустынь и высокогорья. Есть только одна особенность у этих автомашин - при поломке стоит использовать только те запасные части, которые соответствуют качеству машины. "АвтоАльянс" предлагает именно такие запчасти КАМАЗ. "АвтоАльянс" является официальным дилером по продаже запасных частей и силовых агрегатов ОАО "КАМАЗ". Компания предлагает оригинальные запасные части к автомобилям "КАМАЗ". Главные принципы нашей работы - это всесторонняя поддержка клиентов при формировании заявки на запчасти, а также широчайший ассортимент запчастей производства ОАО "КАМАЗ". В "АвтоАльянс" можно заказывать запчасти от "А" до "Я", от шайбы до агрегата. Экономия нужна везде и во всем, но нельзя экономить на своем верном помощнике. Вся продукция ОАО "КАМАЗ", предлагаемая к продаже, имеет сертификаты качества. Причем это касается не только крупных узлов и агрегатов. От работы множеств мелких деталей так же зависит успешное функционирование всего механизма в целом. Каждый год появляются все более совершенные модели автомобиля КАМАЗ. И "АвтоАльянс" идет в ногу со временем и постоянно расширяет ассортиментный ряд запасных частей на новые КАМАЗы. "АвтоАльянс" в заводском рейтинге дилеров является крупнейшим дилером по запчастям КАМАЗ в Центральном регионе РФ.