8 800 700-05-95 Все контакты

C 9:00 до 20:00. Звонок по РФ бесплатный

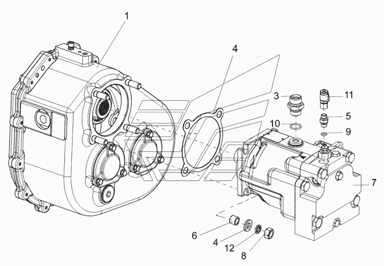
Установка гидромотора привода питающего аппарата КВС-2-0604210 КВК-800 (FS80-2). Каталог 2014г.

ВниманиеЭлектронный автокаталог запчастей предназначен для справочных целей! Наша компания продает только те товары, у которых есть цены в списке.

Вид отображения:

Детали справа

Номер детали на чертеже: 

Гидромотор привода питающего аппарата

Заводской номер: КВС-2-0604210 Количество на модель: 1
КВС-2-0604210
1
1

Номер детали на чертеже: 

1

Коробка передач

Заводской номер: КВС-2-0114100А Количество на модель: 1
КВС-2-0114100А
1
2

Номер детали на чертеже: 

2

Прокладка

Заводской номер: КГС0114003 Количество на модель: 1
КГС0114003
1
3

Номер детали на чертеже: 

3

Штуцер

Заводской номер: КГС0115642 Количество на модель: 1
КГС0115642
1
4

Номер детали на чертеже: 

4

Шайба

Заводской номер: КВС-2-0114414 Количество на модель: 2
КВС-2-0114414
2
5

Номер детали на чертеже: 

5

Штуцер

Заводской номер: КЛ0601634 Количество на модель: 1
КЛ0601634
1
6

Номер детали на чертеже: 

6

Втулка

Заводской номер: 3518020-48006 Количество на модель: 4
3518020-48006
4
7

Номер детали на чертеже: 

7

Гидромотор

Заводской номер: 90M100-NС-O-N-8-N-0-C7-W-00-NNN-00-00-F3 Количество на модель: 1
90M100-NС-O-N-8-N-0-C7-W-00-NNN-00-00-F3
1
8

Номер детали на чертеже: 

8

Гайка М12-6G-5915

Заводской номер: ГайкаМ12-6G-5915 Количество на модель: 4
ГайкаМ12-6G-5915
4
9

Номер детали на чертеже: 

9

Кольцо 011-015-25-2-2-18829/9833

Заводской номер: 011-015-25-2-2-18829/9833 Количество на модель: 1
011-015-25-2-2-18829/9833
1
10

Номер детали на чертеже: 

10

Кольцо 024-029-30-2-2-18829/9833

Заводской номер: 024-029-30-2-2-18829/9833 Количество на модель: 1
024-029-30-2-2-18829/9833
1
11

Номер детали на чертеже: 

11

Соединение резьбовое с колпачком

Заводской номер: AB20-11/ВО8L Количество на модель: 1
AB20-11/ВО8L
1
12

Номер детали на чертеже: 

12

Шайба 12Т.65Г-6402

Заводской номер: Шайба12Т.65Г-6402 Количество на модель: 4
Шайба12Т.65Г-6402
4