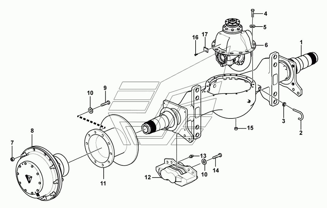
Front axle assembly A504 L948. Каталог 2016г.

ВниманиеЭлектронный автокаталог запчастей предназначен для справочных целей! Наша компания продает только те товары, у которых есть цены в списке.

Вид отображения:

Детали справа
1
2
3
4
5
6
7
8
9
10
11
12
13
14
15
16
17
1

Номер детали на чертеже: 

1

Front axle casing

Заводской номер: 29070009251 Количество на модель: 1
29070009251
1
2

Номер детали на чертеже: 

2

BREATHER PIPE

Заводской номер: 29070000051 Количество на модель: 1
29070000051
1
3

Номер детали на чертеже: 

3

Nut

Заводской номер: 4013000425 Количество на модель: 1
4013000425
1
4

Номер детали на чертеже: 

4

Screw

Заводской номер: 4011001504 Количество на модель: 14
4011001504
14
5

Номер детали на чертеже: 

5

WASHER GB93-16-65Mn

Заводской номер: 4015000098 Количество на модель: 14
4015000098
14
6

Номер детали на чертеже: 

6

Final drive

Заводской номер: 29070023301 Количество на модель: 1
29070023301
1
7

Номер детали на чертеже: 

7

Nut

Заводской номер: 29070021431 Количество на модель: 20
29070021431
20
8

Номер детали на чертеже: 

8

Hub reduction

Заводской номер: 29070023481 Количество на модель: 2
29070023481
2
9

Номер детали на чертеже: 

9

Screw

Заводской номер: 4011001319 Количество на модель: 20
4011001319
20
10

Номер детали на чертеже: 

10

WASHER

Заводской номер: 4015000030 Количество на модель: 28
4015000030
28
11

Номер детали на чертеже: 

11

Brake disc

Заводской номер: 3090900009 Количество на модель: 2
3090900009
2
12

Номер детали на чертеже: 

12

Brake caliper

Заводской номер: 4120002669 Количество на модель: 2
4120002669
2
13

Номер детали на чертеже: 

13

VENT NOZZLE

Заводской номер: 4120001740 Количество на модель: 4
4120001740
4
14

Номер детали на чертеже: 

14

Screw

Заводской номер: 29070021631 Количество на модель: 8
29070021631
8
15

Номер детали на чертеже: 

15

Plug

Заводской номер: 29070021441 Количество на модель: 2
29070021441
2
16

Номер детали на чертеже: 

16

Rivet

Заводской номер: 4019000012 Количество на модель: 4
4019000012
4
17

Номер детали на чертеже: 

17

Name plate

Заводской номер: 29070019791 Количество на модель: 1
29070019791
1